
选择大于努力,希望你永远不要呆在舒适的地区。学历是判断个人素质的重要条件之一,企业也重视高学历的员工。下面老师给大家介绍一下焦作学历提升-一年有几次报名机会相关信息,希望对大家有所帮助!
自学考试教学方式重要有二种,一是在高等院校内备考培训学习,采用这类方法的学员称作实用性学员,一般以一般在校生为核心,二是学员根据通过自学,采用这类教学方法的学员称作社会经济发展型学员,-般以社会经济发展在职人员为核心。
我国的国民教育系列分为统招和非统招,统招学历就全日制学历,我们所说的成人继续教育学历属于非统招。成人继续教育主要有四种学习方式,成人高考、高等教育自学考试、远程教育和国家开放大学。
焦作学历提升-一年有几次报名机会
成人高考有用吗
当然是相当有用的了,成人高考学历文凭是国家承认的正规学历文凭,学信网可查,教育部电子注册,与其它同等学历享有相同的法律作用,其学历文凭在积分入户、面试求职、考研、考公务员、晋升加薪、评职称等诸多方面,都能起到一定的作用。
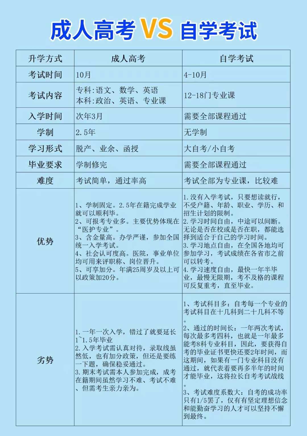
成考和自考哪个好
具体哪个好需要考生自行判断,成考和自考在考试难度方面,自考更难考,而成考考试通过率高,在文凭含金量方面,自考的社会认可度更加的高一些,毕业难度方面也是不同的,成考基本上两年半的时间就能毕业,自考没有学制限制。
自考基本没有入学门槛,只要是中国公民,都可以报名自考学习。但是,报读自考本科的考生在申请毕业证书的时候需要有国家承认的专科文凭。免试入学。而成考考生需要参加全国招生统一入学考试,达到院校录取分数线者才能被录取。
成考入学叫严进宽出,学生只有通过国家统一的成人高考考试,才能入学就读。自考入学叫宽进严出,学员入学时不需要通过考试,直接就可入学,但如果你想得到国家承认的毕业证,就得一门一门的通过国家的考试。所不同的是,自考是全都是由国家出题考试。
焦作学历提升-一年有几次报名机会
成人高考文凭自从30多年前国家教育部出台,允许社会各界人士参加全国成人高考,满足大部分社会在职人员和中等在校生享受高等教育的机会。成人高考文凭是国家承认的学历文凭之一。从成人高考学习本质上讲,成人高考、自学考试和普通高考一样,都是选拔人才的国家考试,只是由于本身的学习特征需要,才在学习形式等环节上有所差别,进行了一定区分。所以,成人高考的含金量还是不错的。
成考文凭是受到国家承认、学信网可查的,所以用处也是很多的,通过成考获得本科学历,可以用来参加研究生考试、公务员考试、事业编考试、专业证书考试(如一级建造师考试)、职称评定、升职加薪、出国留学等。用处很多,所以有想提升自己学历的朋友可以考虑一下成考,难度不大,毕业也相对容易,学历含金量也不错,值得尝试一下。
成人高考的学习形式存在全日制,业余和函授三种形式。只要学生经过系统的学习后,即将毕业的学生通过毕业论文答辩,学位考核达到规定成绩都可以毕业。然后学生符合学位申请条件的,都可以申请授予学士学位。如果想继续深造,可以继续攻读硕士学位和博士学位。成人高考的毕业生同普通高校同类毕业生一样,具有相同的待遇,还可以参加公务员考试以及评职称等。所以除了高考之外,成人高考也是提高学历的一个极好选择。
Copyright © 2024 河南迅提成人高考学历提升 版权所有 【Sitemap】 【Sitemaptxt】 ICP备案号:豫ICP备2024089855号-1 【河南学历提升手机版】